皇冠信用出租_这家小贷变相出租牌照被罚,曾与51信用卡、微米云服等合作
皇冠信用网(www.hg01.vip)提供皇冠_官方信用网线上直营平台,皇冠信用盘代理帐号申请、包含信用网会员注册曾被开甲财经多次曝光向外出租牌照的“浩瀚汇通小贷”终于收到了监管的罚单皇冠信用出租。
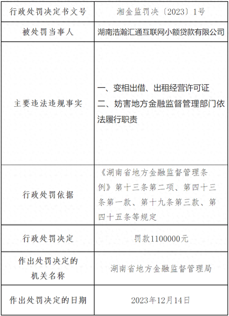
近日,湖南地方金融监督管理局开出罚单,湖南浩瀚汇通互联网小额贷款有限公司(下称:浩瀚汇通小贷)因“变相出借、出租经营许可证、妨害地方金融监督管理部门依法履行职责”两项违规被罚款110万元皇冠信用出租。
根据《湖南省地方金融监督管理条例》第十三条第二项规定,地方金融组织不得从事出借、出租或者变相出借、出租经营许可证或者相关审批文件皇冠信用出租。
开甲财经注意到,在湖南省地方金融监管局搜索“湖南浩瀚汇通互联网小额贷款有限公司”显示:浩瀚汇通小贷曾被多人投诉“违规催收”,“收取高额费用”皇冠信用出租。
展开全文
事实上,开甲财经曾撰写多篇文章曝光“浩瀚汇通小贷”出租牌照的事实皇冠信用出租。
2022年12月28日皇冠信用出租,开甲财经发布《51信用卡走出亏损泥潭:背靠8850万用户,发放年化近36%贷款》一文显示:
51信用卡在江西省抚州市注册成立的抚州市恩牛网络小额贷款有限公司被取消小贷牌照资格后,抚州市恩牛网络小额贷款有限公司已更名为抚州市恩牛网络技术有限公司皇冠信用出租。
与此同时,51信用卡为继续提供信贷撮合业务,疑似采取“挂靠”方式与湖南浩瀚汇通互联网小额贷款有限公司合作(简称“浩瀚小贷”)皇冠信用出租。表面上看,51信用卡管家—51人品贷由浩瀚小贷提供服务,但实际上,51信用卡的信贷撮合业务仍由51信用卡旗下公司直接提供。
2023年2月14日皇冠信用出租,开甲财经发布《51公积金变纯引流平台,曾关联多家现金贷踩雷“投融家”》一文显示:
开甲财经发现,“51公积金”旗下随时贷APP也挂靠湖南浩瀚汇通互联网小额贷款有限公司开展互联网贷款业务皇冠信用出租。不过,小编注意到“随时贷”已不再从事助贷业务,而是直接为贷款中介/贷款超市引流。
2023年4月18日皇冠信用出租,开甲财经发布《利率300%!深圳微米云服电商掩盖下的“狂飙”式高利贷遭上千人投诉》一文显示:
开甲财经下载“微享铺子”并注册后发现,虽然“微享铺子”宣称自己是电商平台,但页面显示其实际是一个贷款平台皇冠信用出租。平台运营主体为深圳微米信息服务有限公司,首页展示最高贷款金额为10万元,年化利率14.4%起。微享铺子App里的个人征信授权书显示,其合作方为湖南浩瀚汇通互联网小额贷款有限公司。
湖南省地方金融监管局最新引发的《湖南省小额贷款公司分类监管评级办法》中同样将此规定增加至一票否决直接评为D级的有十八条情形之一皇冠信用出租。
今年8月份湖南省公布的2022年小贷公司监管评级结果中,11家被评为最低档D,其中就包括浩瀚汇通小贷,也是唯一一家评级为D类网络小贷皇冠信用出租。如今看来,被评为D类或因以上违规有关。
来源:开甲财经
声明:本文仅作为知识分享,只为传递更多信息!本文不构成任何投资建议,任何人据此做出投资决策,风险自担皇冠信用出租。
猜你喜欢
- 2025-10-21如何代理皇冠信用_王宇燕卸任山东省委副书记,此前已任中华全国供销合作总社党组书记
- 2025-10-21皇冠信用網怎么开户_新任安徽省委常委王东伟已任省政府党组副书记
- 2025-10-21皇冠信用盘代理申请_合肥市委常委、包河区委书记程雪涛已任亳州市委副书记
- 2025-10-21皇冠足球会员注册_卡拉菲奥里:能上能下不是因为我喜欢,而是因为塔帅要求我这么做
- 2025-10-21皇冠体育App下载_江苏两名处级干部被查
- 2025-10-21皇冠体育App下载_陕西新郎婚礼前跳河身亡,家属不追责,表姐称其接亲遭指责,女方已退彩礼六金
- 2025-10-21怎么申请皇冠信用網代理_-0.5℃!北京入冬时间或提前 前暖后冷体感更冷
- 2025-10-20皇冠信用網会员注册网址_真冷!北京会提前供暖吗?工作人员回应
- 2025-10-19皇冠信用網代理_VAR争议引发的怒火:河南队越位判罚成焦点,亚泰主帅苏亚雷斯被黄牌警告
- 2025-10-19足球外围买球网站_澎湃读报丨央媒刊文追忆杨振宁先生:心系家国,功在世界
- 2025-10-19皇冠信用網开号_雁默:郑丽文胜出,赵少康大败,国民党扶得上墙了吗?
- 2025-10-19皇冠信用网会员如何注册_恐怖魔人!哈兰德连续11场破门,11场比赛打进21球!
网友评论