热门标签

新2备用网址_新高一关注!985、211高校“3+1+2”选科要求最全汇总,收藏备用

时间:2023-11-14   阅读:23086

皇冠信用网代理(www.hg01.vip)是皇冠官网开户平台,开放皇冠信用网代理申请、信用网会员开户,线上投注官网平台越来越多的省份开始新高考改革之后新2备用网址,选科越来越重要,为了方便新高一、高二、高三考生提前了解各高校选科要求,我们汇总整理985、211高校"3+1+2"选科要求,供大家参考!快来看看吧!

提示:文章较长,分成两部分,前半部分为985高校,后半部分为211高校新2备用网址。想查看211高校可直接搜索“211高校汇总”直接跳转。

内容为人工整理,如有错漏欢迎指正新2备用网址。

985高校汇总

北京8所:

北京大学、清华大学

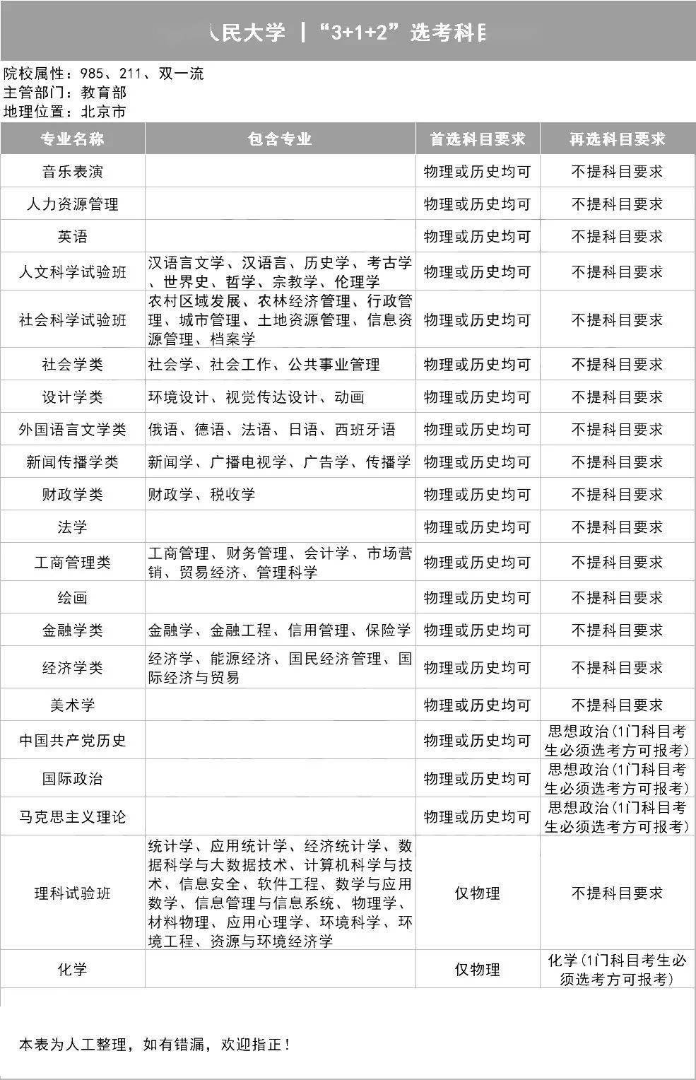
中国人民大学、北京理工大学

中国农业大学、中央民族大学

北京师范大学、北京航空航天大学

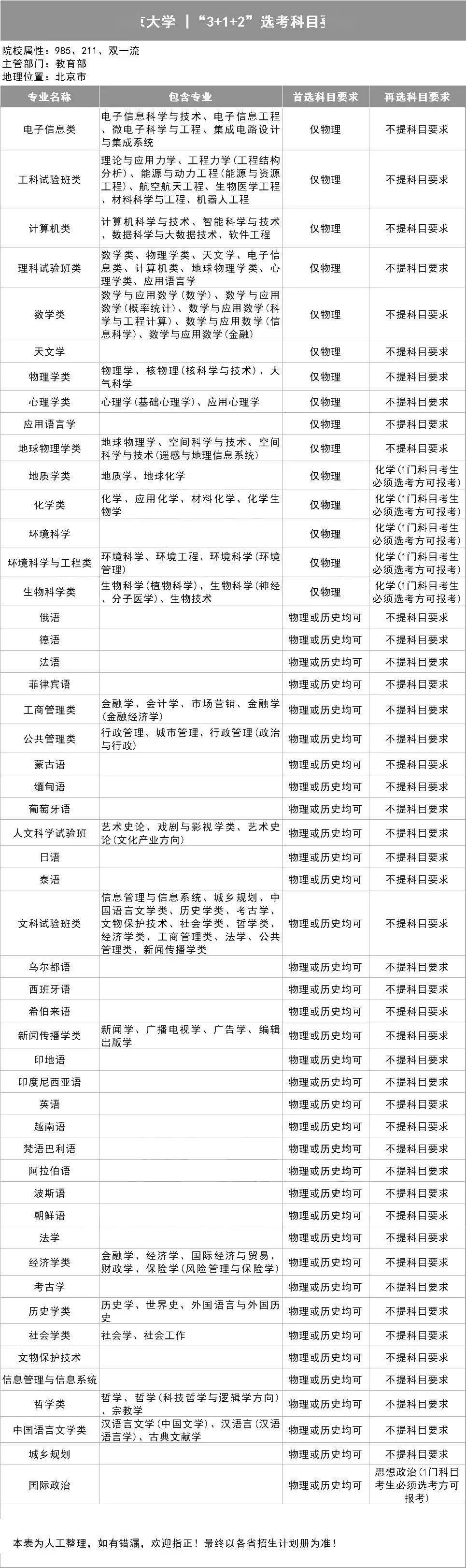
1、北京大学

新2备用网址_新高一关注!985、211高校“3+1+2”选科要求最全汇总新2备用网址,收藏备用

新2备用网址_新高一关注!985、211高校“3+1+2”选科要求最全汇总新2备用网址,收藏备用

展开全文

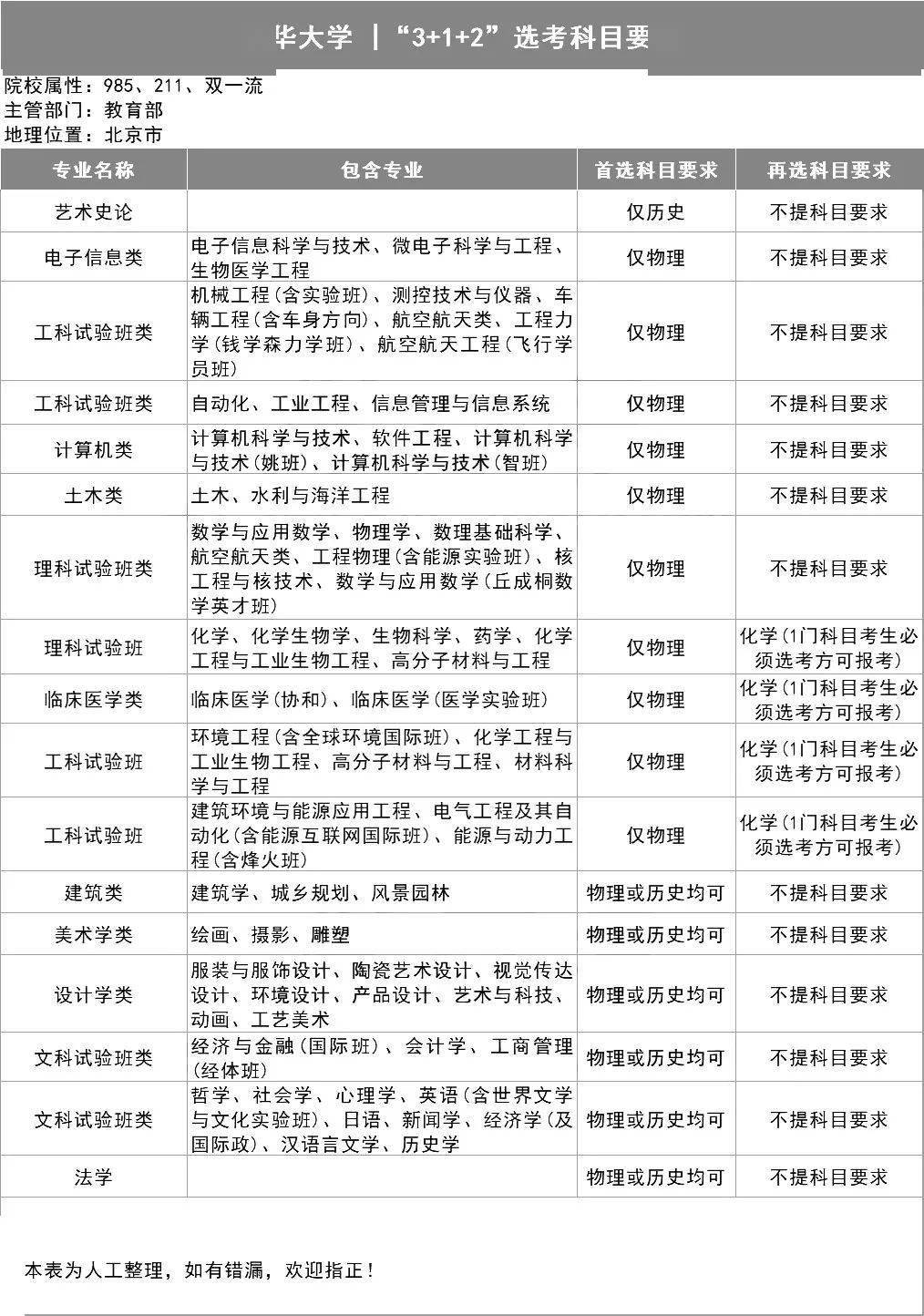
2、清华大学

新2备用网址_新高一关注!985、211高校“3+1+2”选科要求最全汇总新2备用网址,收藏备用

3、中国人民大学

新2备用网址_新高一关注!985、211高校“3+1+2”选科要求最全汇总新2备用网址,收藏备用

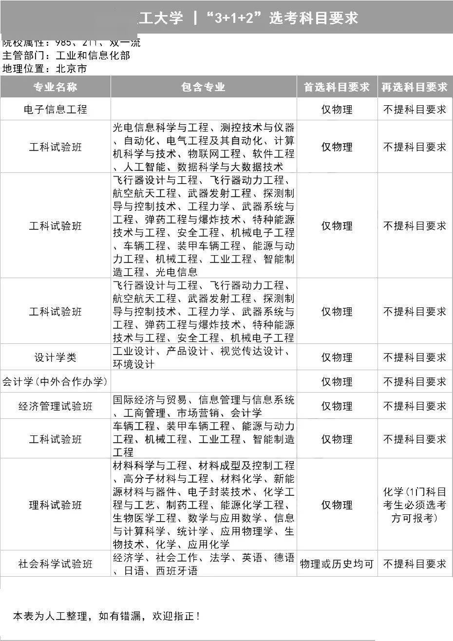
4、北京理工大学

新2备用网址_新高一关注!985、211高校“3+1+2”选科要求最全汇总新2备用网址,收藏备用

5、中国农业大学

新2备用网址_新高一关注!985、211高校“3+1+2”选科要求最全汇总新2备用网址,收藏备用

6、中央民族大学

新2备用网址_新高一关注!985、211高校“3+1+2”选科要求最全汇总新2备用网址,收藏备用

7、北京师范大学

新2备用网址_新高一关注!985、211高校“3+1+2”选科要求最全汇总新2备用网址,收藏备用

8、北京航空航天大学

新2备用网址_新高一关注!985、211高校“3+1+2”选科要求最全汇总新2备用网址,收藏备用

上海4所:

复旦大学、上海交通大学

同济大学、华东师范大学

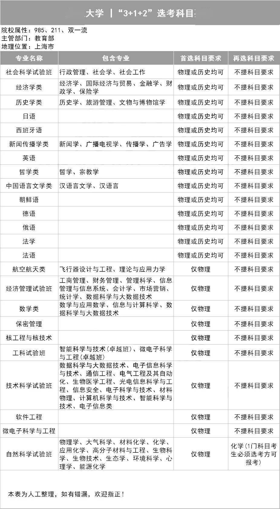
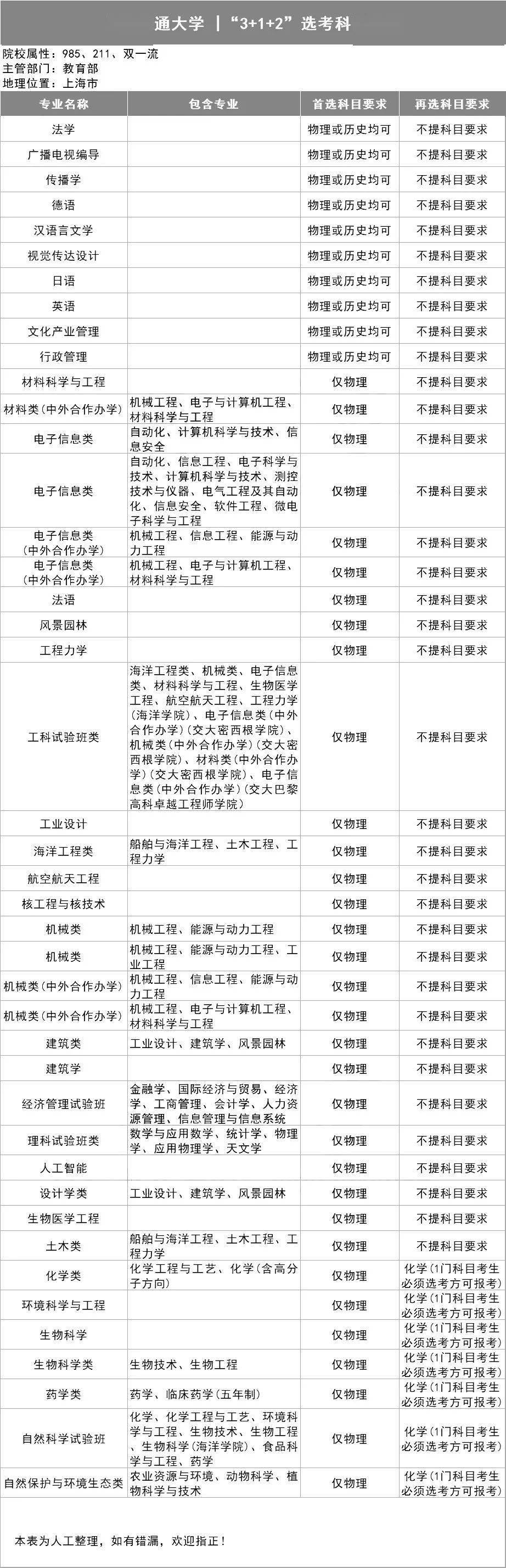
9、复旦大学

新2备用网址_新高一关注!985、211高校“3+1+2”选科要求最全汇总新2备用网址,收藏备用

10、上海交通大学

新2备用网址_新高一关注!985、211高校“3+1+2”选科要求最全汇总新2备用网址,收藏备用

11、同济大学

新2备用网址_新高一关注!985、211高校“3+1+2”选科要求最全汇总新2备用网址,收藏备用

12、华东师范大学

新2备用网址_新高一关注!985、211高校“3+1+2”选科要求最全汇总新2备用网址,收藏备用

湖北2所:

武汉大学、华中科技大学

13、武汉大学

新2备用网址_新高一关注!985、211高校“3+1+2”选科要求最全汇总新2备用网址,收藏备用

14、华中科技大学

新2备用网址_新高一关注!985、211高校“3+1+2”选科要求最全汇总新2备用网址,收藏备用

天津2所:

南开大学、天津大学

15、南开大学

新2备用网址_新高一关注!985、211高校“3+1+2”选科要求最全汇总新2备用网址,收藏备用

16、天津大学

新2备用网址_新高一关注!985、211高校“3+1+2”选科要求最全汇总新2备用网址,收藏备用

辽宁2所:

大连理工大学、东北大学

17、大连理工大学

新2备用网址_新高一关注!985、211高校“3+1+2”选科要求最全汇总新2备用网址,收藏备用

18、东北大学

新2备用网址_新高一关注!985、211高校“3+1+2”选科要求最全汇总新2备用网址,收藏备用

新2备用网址_新高一关注!985、211高校“3+1+2”选科要求最全汇总新2备用网址,收藏备用

吉林1所:吉林大学

19、吉林大学

新2备用网址_新高一关注!985、211高校“3+1+2”选科要求最全汇总新2备用网址,收藏备用

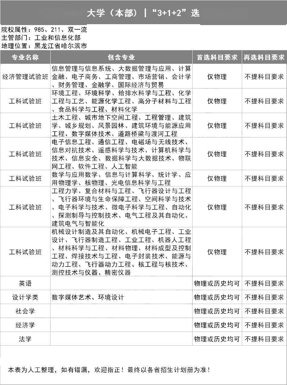
黑龙江1所:哈尔滨工业大学

20、哈尔滨工业大学

新2备用网址_新高一关注!985、211高校“3+1+2”选科要求最全汇总新2备用网址,收藏备用

新2备用网址_新高一关注!985、211高校“3+1+2”选科要求最全汇总新2备用网址,收藏备用

新2备用网址_新高一关注!985、211高校“3+1+2”选科要求最全汇总新2备用网址,收藏备用

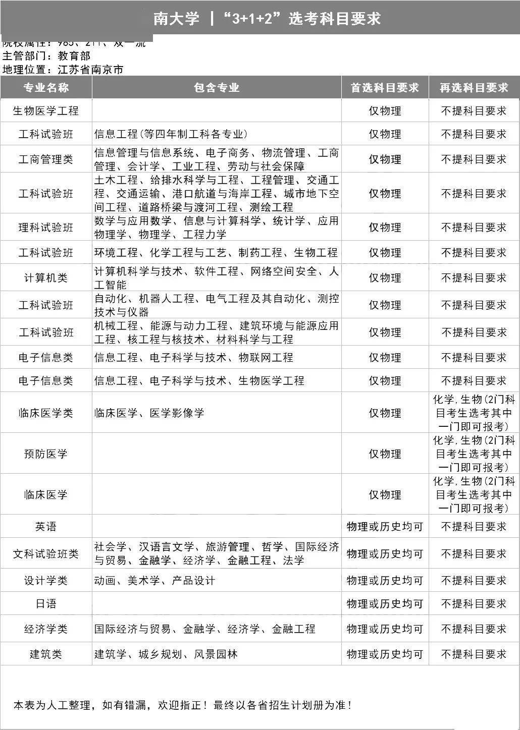
江苏2所:南京大学、东南大学

21、南京大学

新2备用网址_新高一关注!985、211高校“3+1+2”选科要求最全汇总新2备用网址,收藏备用

22、东南大学

新2备用网址_新高一关注!985、211高校“3+1+2”选科要求最全汇总新2备用网址,收藏备用

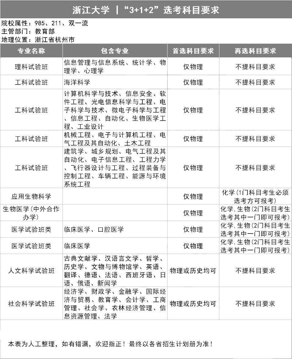
浙江1所:浙江大学

23、浙江大学

新2备用网址_新高一关注!985、211高校“3+1+2”选科要求最全汇总新2备用网址,收藏备用

安徽1所:中国科学技术大学

24、中国科学技术大学

新2备用网址_新高一关注!985、211高校“3+1+2”选科要求最全汇总新2备用网址,收藏备用

山东2所:

山东大学、中国海洋大学

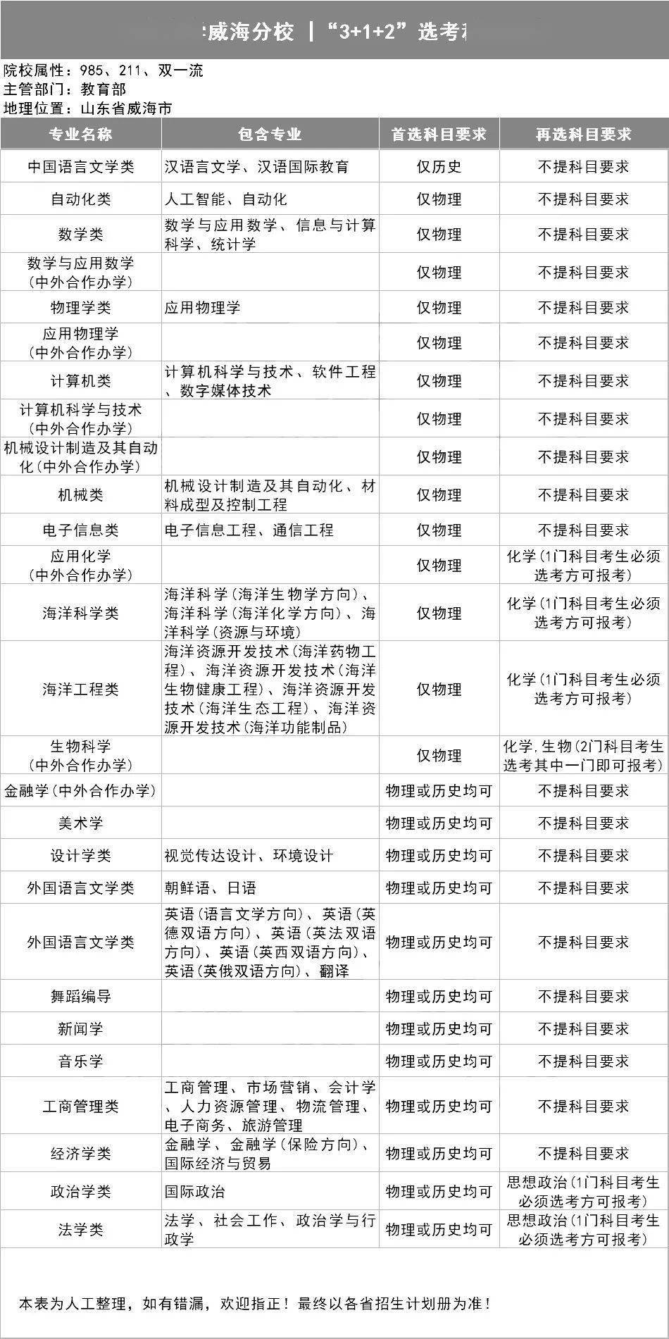
25、山东大学

新2备用网址_新高一关注!985、211高校“3+1+2”选科要求最全汇总新2备用网址,收藏备用

新2备用网址_新高一关注!985、211高校“3+1+2”选科要求最全汇总新2备用网址,收藏备用

26、中国海洋大学

新2备用网址_新高一关注!985、211高校“3+1+2”选科要求最全汇总新2备用网址,收藏备用

福建1所:厦门大学

27、厦门大学

新2备用网址_新高一关注!985、211高校“3+1+2”选科要求最全汇总新2备用网址,收藏备用

湖南3所:

中南大学、湖南大学

国防科技大学(教育部网站未公布)

28、中南大学

新2备用网址_新高一关注!985、211高校“3+1+2”选科要求最全汇总新2备用网址,收藏备用

29、湖南大学

新2备用网址_新高一关注!985、211高校“3+1+2”选科要求最全汇总新2备用网址,收藏备用

广东2所:

中山大学、华南理工大学

30、中山大学

新2备用网址_新高一关注!985、211高校“3+1+2”选科要求最全汇总新2备用网址,收藏备用

31、华南理工大学

新2备用网址_新高一关注!985、211高校“3+1+2”选科要求最全汇总新2备用网址,收藏备用

四川2所:

四川大学、电子科技大学

32、四川大学

新2备用网址_新高一关注!985、211高校“3+1+2”选科要求最全汇总新2备用网址,收藏备用

33、电子科技大学

新2备用网址_新高一关注!985、211高校“3+1+2”选科要求最全汇总新2备用网址,收藏备用

重庆1所:重庆大学

34、重庆大学

新2备用网址_新高一关注!985、211高校“3+1+2”选科要求最全汇总新2备用网址,收藏备用

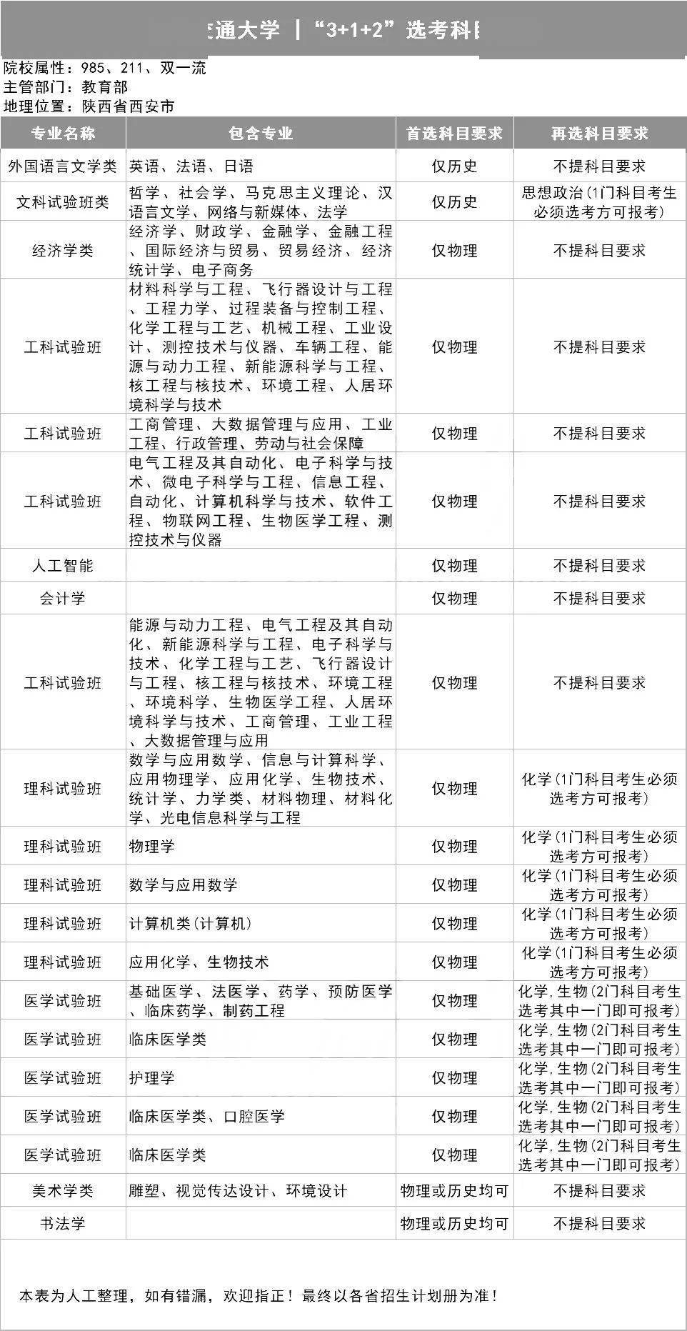
陕西3所:

西安交通大学

西北工业大学、西北农林科技大学

35、西安交通大学

新2备用网址_新高一关注!985、211高校“3+1+2”选科要求最全汇总新2备用网址,收藏备用

36、西北工业大学

新2备用网址_新高一关注!985、211高校“3+1+2”选科要求最全汇总新2备用网址,收藏备用

37、西北农林科技大学

新2备用网址_新高一关注!985、211高校“3+1+2”选科要求最全汇总新2备用网址,收藏备用

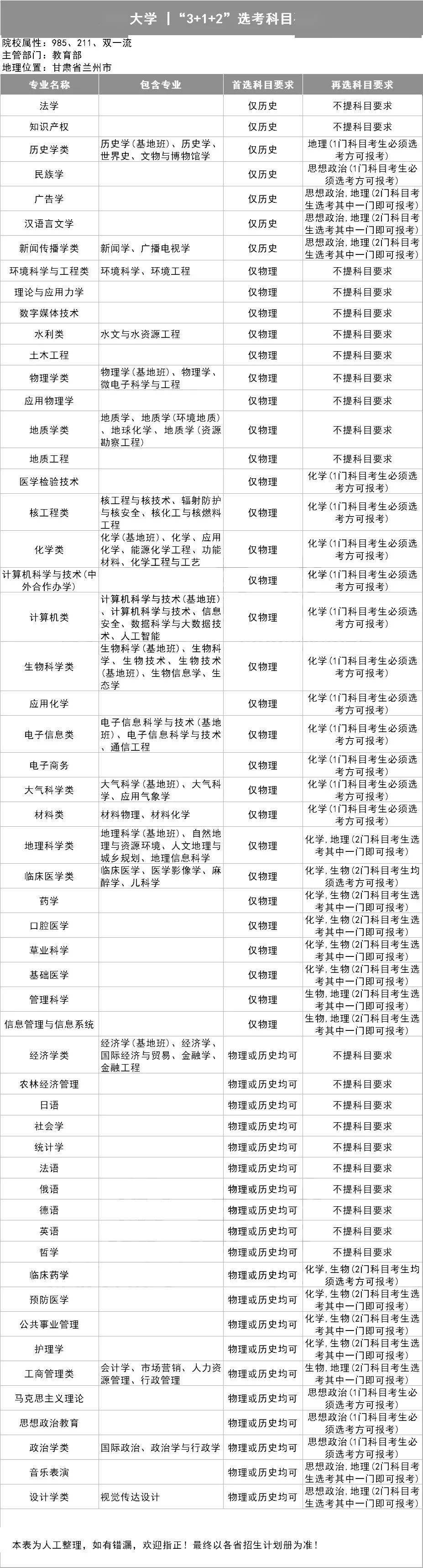
甘肃1所:兰州大学

38、兰州大学

新2备用网址_新高一关注!985、211高校“3+1+2”选科要求最全汇总新2备用网址,收藏备用

211高校汇总

北京

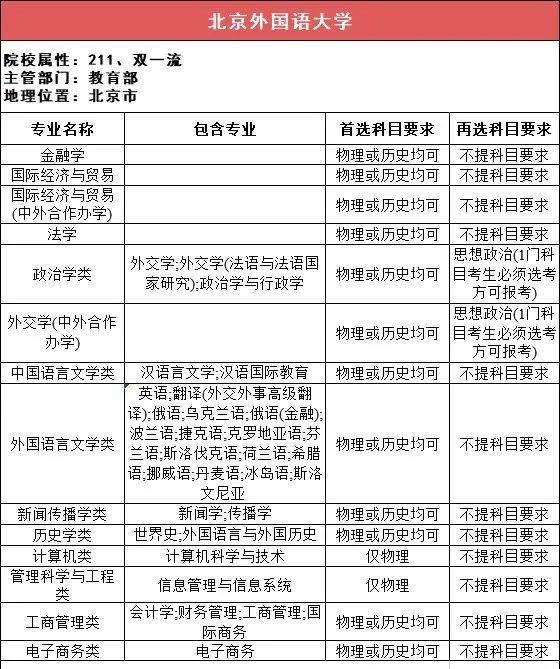
北京(16所):北京交通大学、北京工业大学、北京科技大学、北京化工大学、北京邮电大学、北京林业大学、北京中医药大学、北京外国语大学、中国传媒大学、对外经济贸易大学、中央音乐学院、中国地质大学(北京)、中国政法大学、中国石油大学(北京)、华北电力大学(北京)、中央财经大学

新2备用网址_新高一关注!985、211高校“3+1+2”选科要求最全汇总新2备用网址,收藏备用

新2备用网址_新高一关注!985、211高校“3+1+2”选科要求最全汇总新2备用网址,收藏备用

新2备用网址_新高一关注!985、211高校“3+1+2”选科要求最全汇总新2备用网址,收藏备用

新2备用网址_新高一关注!985、211高校“3+1+2”选科要求最全汇总新2备用网址,收藏备用

新2备用网址_新高一关注!985、211高校“3+1+2”选科要求最全汇总新2备用网址,收藏备用

新2备用网址_新高一关注!985、211高校“3+1+2”选科要求最全汇总新2备用网址,收藏备用

新2备用网址_新高一关注!985、211高校“3+1+2”选科要求最全汇总新2备用网址,收藏备用

新2备用网址_新高一关注!985、211高校“3+1+2”选科要求最全汇总新2备用网址,收藏备用

新2备用网址_新高一关注!985、211高校“3+1+2”选科要求最全汇总新2备用网址,收藏备用

新2备用网址_新高一关注!985、211高校“3+1+2”选科要求最全汇总新2备用网址,收藏备用

新2备用网址_新高一关注!985、211高校“3+1+2”选科要求最全汇总新2备用网址,收藏备用

新2备用网址_新高一关注!985、211高校“3+1+2”选科要求最全汇总新2备用网址,收藏备用

新2备用网址_新高一关注!985、211高校“3+1+2”选科要求最全汇总新2备用网址,收藏备用

新2备用网址_新高一关注!985、211高校“3+1+2”选科要求最全汇总新2备用网址,收藏备用

新2备用网址_新高一关注!985、211高校“3+1+2”选科要求最全汇总新2备用网址,收藏备用

新2备用网址_新高一关注!985、211高校“3+1+2”选科要求最全汇总新2备用网址,收藏备用

天津

天津(2所):天津医科大学、河北工业大学

新2备用网址_新高一关注!985、211高校“3+1+2”选科要求最全汇总新2备用网址,收藏备用

新2备用网址_新高一关注!985、211高校“3+1+2”选科要求最全汇总新2备用网址,收藏备用

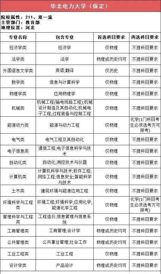
河北

河北(1所):华北电力大学

新2备用网址_新高一关注!985、211高校“3+1+2”选科要求最全汇总新2备用网址,收藏备用

山西

山西(1所):太原理工大学

新2备用网址_新高一关注!985、211高校“3+1+2”选科要求最全汇总新2备用网址,收藏备用

内蒙古

内蒙古(1所):内蒙古大学

新2备用网址_新高一关注!985、211高校“3+1+2”选科要求最全汇总新2备用网址,收藏备用

辽宁

辽宁(2所):辽宁大学、大连海事大学

新2备用网址_新高一关注!985、211高校“3+1+2”选科要求最全汇总新2备用网址,收藏备用

新2备用网址_新高一关注!985、211高校“3+1+2”选科要求最全汇总新2备用网址,收藏备用

吉林

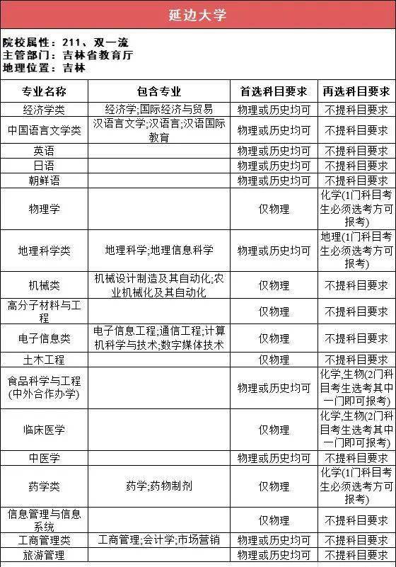
吉林(2所):东北师范大学、延边大学

新2备用网址_新高一关注!985、211高校“3+1+2”选科要求最全汇总新2备用网址,收藏备用

新2备用网址_新高一关注!985、211高校“3+1+2”选科要求最全汇总新2备用网址,收藏备用

黑龙江

黑龙江(3所):东北林业大学、哈尔滨工程大学、东北农业大学

新2备用网址_新高一关注!985、211高校“3+1+2”选科要求最全汇总新2备用网址,收藏备用

新2备用网址_新高一关注!985、211高校“3+1+2”选科要求最全汇总新2备用网址,收藏备用

新2备用网址_新高一关注!985、211高校“3+1+2”选科要求最全汇总新2备用网址,收藏备用

湖北

湖北(5所):武汉理工大学、中国地质大学(武汉)、中南财经政法大学、华中师范大学、华中农业大学

新2备用网址_新高一关注!985、211高校“3+1+2”选科要求最全汇总新2备用网址,收藏备用

新2备用网址_新高一关注!985、211高校“3+1+2”选科要求最全汇总新2备用网址,收藏备用

新2备用网址_新高一关注!985、211高校“3+1+2”选科要求最全汇总新2备用网址,收藏备用

新2备用网址_新高一关注!985、211高校“3+1+2”选科要求最全汇总新2备用网址,收藏备用

新2备用网址_新高一关注!985、211高校“3+1+2”选科要求最全汇总新2备用网址,收藏备用

上海

上海(6所):第二军医大学、上海财经大学、东华大学、上海大学、上海外国语大学、华东理工大学

第二军医大学:暂无数据

新2备用网址_新高一关注!985、211高校“3+1+2”选科要求最全汇总新2备用网址,收藏备用

新2备用网址_新高一关注!985、211高校“3+1+2”选科要求最全汇总新2备用网址,收藏备用

新2备用网址_新高一关注!985、211高校“3+1+2”选科要求最全汇总新2备用网址,收藏备用

新2备用网址_新高一关注!985、211高校“3+1+2”选科要求最全汇总新2备用网址,收藏备用

新2备用网址_新高一关注!985、211高校“3+1+2”选科要求最全汇总新2备用网址,收藏备用

2021年,福建、河北、辽宁、江苏、湖北、湖南、广东、重庆8省市迎来首年“3+1+2”新高考模式新2备用网址。

新高考志愿填报,不再是简单的根据分数来选择院校和专业,还必须知道自己是否符合高校招生专业的选考科目要求新2备用网址。

按照教育部要求,各高校招生专业选考科目要求在实行 “3+1+2”模式的各省应当一致,一经公布,高考招生录取时不得变更新2备用网址。

下面就来一起看下孩子选考的科目都能报哪些大学、哪些专业~

*提示:由于篇幅问题,本文整理了江苏、安徽、福建、江西、山东、河南、湖南、广东、广西、海南、重庆、四川、贵州、云南、西藏、陕西、青海、宁夏、新疆19省高校的选科要求,点击右上角三个点-搜索页面内容,可直达查询省份位置新2备用网址。

江苏

江苏(9所):南京航空航天大学、南京理工大学、河海大学、南京农业大学、中国药科大学、南京师范大学、江南大学、中国矿业大学、苏州大学

新2备用网址_新高一关注!985、211高校“3+1+2”选科要求最全汇总新2备用网址,收藏备用

新2备用网址_新高一关注!985、211高校“3+1+2”选科要求最全汇总新2备用网址,收藏备用

新2备用网址_新高一关注!985、211高校“3+1+2”选科要求最全汇总新2备用网址,收藏备用

新2备用网址_新高一关注!985、211高校“3+1+2”选科要求最全汇总新2备用网址,收藏备用

新2备用网址_新高一关注!985、211高校“3+1+2”选科要求最全汇总新2备用网址,收藏备用

新2备用网址_新高一关注!985、211高校“3+1+2”选科要求最全汇总新2备用网址,收藏备用

新2备用网址_新高一关注!985、211高校“3+1+2”选科要求最全汇总新2备用网址,收藏备用

新2备用网址_新高一关注!985、211高校“3+1+2”选科要求最全汇总新2备用网址,收藏备用

新2备用网址_新高一关注!985、211高校“3+1+2”选科要求最全汇总新2备用网址,收藏备用

安徽

安徽(2所):安徽大学、合肥工业大学

新2备用网址_新高一关注!985、211高校“3+1+2”选科要求最全汇总新2备用网址,收藏备用

新2备用网址_新高一关注!985、211高校“3+1+2”选科要求最全汇总新2备用网址,收藏备用

福建

福建(1所):福州大学

新2备用网址_新高一关注!985、211高校“3+1+2”选科要求最全汇总新2备用网址,收藏备用

江西

江西(1所):南昌大学

新2备用网址_新高一关注!985、211高校“3+1+2”选科要求最全汇总新2备用网址,收藏备用

山东

山东(1所):中国石油大学

新2备用网址_新高一关注!985、211高校“3+1+2”选科要求最全汇总新2备用网址,收藏备用

河南

河南(1所):郑州大学

新2备用网址_新高一关注!985、211高校“3+1+2”选科要求最全汇总新2备用网址,收藏备用

湖南

湖南(1所):湖南师范大学

新2备用网址_新高一关注!985、211高校“3+1+2”选科要求最全汇总新2备用网址,收藏备用

广东

广东(1所):华南师范大学、暨南大学

新2备用网址_新高一关注!985、211高校“3+1+2”选科要求最全汇总新2备用网址,收藏备用

新2备用网址_新高一关注!985、211高校“3+1+2”选科要求最全汇总新2备用网址,收藏备用

广西

广西(1所):广西大学

新2备用网址_新高一关注!985、211高校“3+1+2”选科要求最全汇总新2备用网址,收藏备用

海南

海南(1所):海南大学

新2备用网址_新高一关注!985、211高校“3+1+2”选科要求最全汇总新2备用网址,收藏备用

重庆

重庆(1所):西南大学

新2备用网址_新高一关注!985、211高校“3+1+2”选科要求最全汇总新2备用网址,收藏备用

四川

四川(3所):西南交通大学、西南财经大学、四川农业大学

新2备用网址_新高一关注!985、211高校“3+1+2”选科要求最全汇总新2备用网址,收藏备用

新2备用网址_新高一关注!985、211高校“3+1+2”选科要求最全汇总新2备用网址,收藏备用

新2备用网址_新高一关注!985、211高校“3+1+2”选科要求最全汇总新2备用网址,收藏备用

贵州

贵州(1所):贵州大学

新2备用网址_新高一关注!985、211高校“3+1+2”选科要求最全汇总新2备用网址,收藏备用

云南

云南(1所):云南大学

西藏

西藏(1所):西藏大学

新2备用网址_新高一关注!985、211高校“3+1+2”选科要求最全汇总新2备用网址,收藏备用

陕西

陕西(5所):西北大学、西安电子科技大学、第四军医大学、陕西师范大学、长安大学

新2备用网址_新高一关注!985、211高校“3+1+2”选科要求最全汇总新2备用网址,收藏备用

第四军医大学:暂无数据

新2备用网址_新高一关注!985、211高校“3+1+2”选科要求最全汇总新2备用网址,收藏备用

新2备用网址_新高一关注!985、211高校“3+1+2”选科要求最全汇总新2备用网址,收藏备用

青海

青海(1所):青海大学

新2备用网址_新高一关注!985、211高校“3+1+2”选科要求最全汇总新2备用网址,收藏备用

宁夏

宁夏(1所):宁夏大学

新2备用网址_新高一关注!985、211高校“3+1+2”选科要求最全汇总新2备用网址,收藏备用

新疆

新疆(2所):新疆大学、石河子大学

新2备用网址_新高一关注!985、211高校“3+1+2”选科要求最全汇总新2备用网址,收藏备用

新2备用网址_新高一关注!985、211高校“3+1+2”选科要求最全汇总新2备用网址,收藏备用

来源:学科竞赛网

上一篇:新2备用网址_我家电脑是电信2MB的,为什么别人玩CFping只有10到20或者更低,而我却30到40,哪位大侠帮我一下谢谢了,无源供压杂房年

下一篇:皇冠信用网代理占成_双十一电商平台放量4万瓶原价茅台,批发代理渠道销售占比已不到6成

网友评论