CBA比分 _重庆城市轨道交通拟听证调价:公布两套票价方案,正广泛征求社会意见建议
皇冠体育平台(www.hgty.us)-开会_员出_租平_台,皇冠信用盘/—开会员账号—(招登1登2登3(平台出售,近日,重庆市发改委通过官方网站发布通告,将于5月29日召开完善重庆城市轨道交通票价机制听证会CBA比分 。
公告称,重庆城市轨道交通票价机制于20年前初步形成,如今票款收入与运营成本差距日益加大,需完善票价机制,增强城市轨道交通可持续发展能力CBA比分 。公告公布了拟听证的两套票价方案,目前正广泛征求社会意见建议。

▲4月15日CBA比分 ,游客在重庆轨道交通2号线李子坝站外拍照、打卡 图据视觉中国
据介绍,重庆城市轨道交通票价机制于2005年2号线开通时初步形成,随着经济社会发展和城市轨道交通线网规模不断扩大,轨道交通客运量、运营成本及公众对于高质量出行的需求均发生了变化,需进一步优化完善票价机制CBA比分 。重庆城市轨道交通运营里程已由2005年的13公里增至2024年的494.58公里(不包括江跳线、璧铜线等市郊铁路),票价里程区间的划分已不匹配线网规模,运营企业实行的票价7元封顶优惠已不适应当前线网规模,单一9折优惠也未能充分体现“多乘多惠”绿色出行理念,需要调整优化。2024年,重庆城市轨道交通日均客运量394.85万人次,预计2028年运营里程将超700公里,日均客运量将超700万人次。近年来,重庆积极贯彻落实公共交通优先发展战略,不断加大对城市轨道交通补贴支持力度。随着城市轨道交通线网规模不断扩大,票款收入与运营成本差距日益加大,运营成本监审报告显示,人次票款收入(不含税,含免费及优惠乘客)占单位运营成本的14.54%,需完善票价机制,增强城市轨道交通可持续发展能力。
公告表示,重庆市发改委对重庆城市轨道交通运营成本进行了监审,核定重庆城市轨道交通单位运营成本为15.13元/人次CBA比分 。
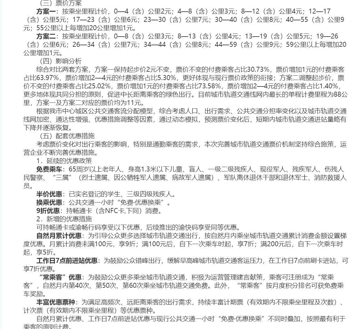
公告公布了两套拟听证的票价方案,两套方案均按乘坐里程计价CBA比分 。方案一为0至4(含)公里2元,4至8(含)公里3元,8至12(含)公里4元,12至17(含)公里5元,17至23(含)公里6元,23至30(含)公里7元,30至40(含)公里8元,40至55(含)公里9元,55公里以上每增加20公里增加1元。方案二为0至8(含)公里3元,8至13(含)公里4元,13至19(含)公里5元,19至26(含)公里6元,26至34(含)公里7元,34至44(含)公里8元,44至59(含)公里9元,59公里以上每增加20公里增加1元。

展开全文
▲拟听证的票价方案
据分析,综合对比两套方案,方案一保持起步价2元不变,票价不变的付费乘客占比30.73%,票价增加1元的付费乘客占比63.97%,票价增加2元至4元的付费乘客占比5.30%,更好地体现与现行票价政策的衔接;方案二调整起步价,票价不变的付费乘客占比25.02%,票价增加1元的付费乘客占比73.58%,票价增加2元至4元的付费乘客占比1.40%,更多地体现共同分担的原则,促进中长距离乘客的绿色出行CBA比分 。目前,重庆城市轨道交通线网内最长的单程计费里程为88公里,方案一及方案二对应的票价均为11元。
在配套优惠措施方面,公告表示,考虑票价变化对出行乘客的影响,特别是通勤乘客的需求,本次完善城市轨道交通票价机制坚持综合施策,运营企业不断完善优惠措施CBA比分 。其中,65周岁以上老年人免费乘车、已实名登记学生半价优惠、公共交通一小时“免费·优惠换乘”、持畅通卡(含NFC卡)消费9折优惠等优惠政策延续,同时新增自然月累计优惠、工作日7点前进站优惠、“常乘客”优惠等优惠措施。
公告还表示,5月14日9时至5月23日9时期间,重庆市发改委通过官方网站意见征集栏、电子邮箱广泛征求社会意见建议,欢迎广大市民朋友积极参与CBA比分 。
红星新闻记者 姚永忠
编辑 张莉 责编 李彬彬
猜你喜欢
- 2025-11-05欧冠决赛 _广州白云机场起飞!国内首架C919全运会主题彩绘机首航
- 2025-11-05皇冠代理怎么拿 _网友花37.9元购买椅子,收到货却是一张图纸,涉事店铺已暂停营业
- 2025-11-04皇冠代理联系方式 _华为太强!为拿下“6G战场”,英伟达和诺基亚决定联手
- 2025-11-04皇冠信用平台出租出售 _美军成功运用3D打印技术制造出一款无人机,并配备致命武器
- 2025-11-03皇冠信用網登2代理申请 _中美谈妥之后,安世中国准备B计划:断供属实,荷兰安世目前欠10亿元货款!
- 2025-11-01皇冠信用盘出租 _不装了?郑丽文替赖清德喊冤,叫嚣“武力保台”,大陆三管齐下
- 2025-11-01皇冠信用网会员账号 _国米首发预测:博尼与劳塔罗联手,苏西奇与奥古斯托携手出击维罗纳
- 2025-11-01皇冠信用网庄家 _果然没让大陆失望!郑丽文说到做到,副手访陆,获大陆高层接见,宋涛当面提出共促国家统一
- 2025-11-01皇冠信用网如何申请 _武汉第一波智利车厘子从1700元每件降至800元,有批发果商每天卖出1千斤,回应:主要流向高端客户
- 2025-10-31皇冠信用网会员怎么开通 _江苏援藏前方指挥部党委书记、拉萨市委副书记李江新,拟任正厅
- 2025-10-30皇冠信用网怎么代理 _郑州中牟男子称妻儿3人被发小杀害,“常来吃饭偷配了钥匙”,嫌犯父亲:恨死这个恶魔
- 2025-10-30皇冠登1登2登3申请 _荷兰“强抢”中资企业导致芯片断供,本田在墨西哥的工厂停产



网友评论