皇冠信用网会员申请网址_重磅!2023年度工会互助保障启动在即!参保详情已为你准备好~
皇冠信用登2代理(www.hgty.us)皇冠体育APP为您提供 -会员开户_登3代理>皇冠信用网/—开会员账号—皇冠信用网招登1登2登3<平台出租>
突发疾病无法保障看病怎么办皇冠信用网会员申请网址?
别怕皇冠信用网会员申请网址,我们有职工医疗保障互助!
展开全文
真的吗皇冠信用网会员申请网址?那该如何申请呢?
来皇冠信用网会员申请网址,今年温州市工会职工医疗互助保障将在4月正式启动,带着你的需求和疑惑,跟我们一起详细了解吧!
职工医疗互助保障
让职工有皇冠信用网会员申请网址了双重保障
无论是生育、意外或者患病
住院产生医疗费除皇冠信用网会员申请网址了医保报销外
市总工会还能给参与互助保障的
职工“二次报销”皇冠信用网会员申请网址,发放互助金
截至目前
全市参加职工医疗互助保障的职工
已累计达到798.98万人次
给付职工70865人次
给付互助保障金1.36亿元呢
架起了“无病我帮人皇冠信用网会员申请网址,有病人帮我”的
职工互助桥梁
哪些人可以参与职工医疗互助保障呢皇冠信用网会员申请网址?
一、保障对象
1.职工医疗互助保障的参保对象为我市辖区范围内年龄在16至60周岁(女性55周岁)之间的机关和企事业单位在职职工皇冠信用网会员申请网址。
2.互助保障活动不接受个人参保申请,职工由所在工会组织集体参保,项目统一,一个单项最多参加2份皇冠信用网会员申请网址。
二、参保资料
在职职工名册一份(电子版),内容包含:序号、姓名、身份证号、手机号皇冠信用网会员申请网址。
三、办理时间和保障期限
每年的4-6月份为互助保障参保手续集中办理时间皇冠信用网会员申请网址。保障期一年,起止时间为当年的7月1日至次年的6月30日。
Wow皇冠信用网会员申请网址,看起来真不错,那该如何参加职工医疗互助保障呢?
别着急皇冠信用网会员申请网址,我们为你准备了详细的参保流程↓↓↓
四、参保流程
第一步:登录
基层单位工会访问温州市网上工会工作平台(建议使用谷歌浏览器)皇冠信用网会员申请网址,
网址: ;输入基层工会账号、密码和验证码后完成平台登录皇冠信用网会员申请网址。
账号:基层工会全称(例如:XXX工会委员会)
第二步:导入参保会员名单
登录后,点击“互助保障”→“业务管理”→“参保申请”→“新增”;弹出新增参保信息填写页面,根据页面要求填写基本信息后,点击“下载导入模版”;在模版上填写集体参保会员名单(姓名、身份证号、手机),保存后,回到参保页面点击“批量导入”→上传参保会员名单→“确定”皇冠信用网会员申请网址。
第三步:汇款
参保名单通过审核后,市职工互助互济会开具电子发票以短信形式发送到参保单位联系人手机→参保单位汇款→市职工互助互济会收到汇款后在网上工会工作平台上予以确认,保障项目在约定时间开始生效皇冠信用网会员申请网址。基层单位工会进入参保界面打印参保确认书和参保会员名单。
温州市职工互助互济会开户银行:温州银行瓯海支行
注:根据财务相关制度皇冠信用网会员申请网址,参保单位必须填写汇款账户全称,发票抬头一律以参保单位汇款账户全称开具
提交信息成功后,记得要及时汇款,缴纳会费到市职工互助互济会账户皇冠信用网会员申请网址。
那职工如果生病皇冠信用网会员申请网址了要怎么拿到互助金呢 ?
申请互助金有4种途径,线上线下都可以,建议大家线上申请,更加快捷、便利,一次都不用跑皇冠信用网会员申请网址。
五、互助保障金给付
(一)申请互助金所需资料
1.职工本人身份证
2.出院小结(盖单位工会公章或者行政章)
3.出院结算发票
4.病理报告单(术后)、CT检查报告单等(视具体情况)
(二)申请互助金流程
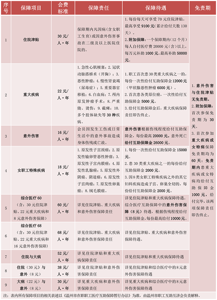
咱们的互助保障有哪些项目呢皇冠信用网会员申请网址?
有九大项目哦皇冠信用网会员申请网址,我们详细的为大家列出来啦!↓↓↓
温州市在职职工医疗互助保障项目一览表
人生病住院在所难免皇冠信用网会员申请网址,职工医疗互助真是给了我们一线职工莫大的帮助!
大家在操作中遇到任何问题都可以联系皇冠信用网会员申请网址我们哦~
温州市职工互助互济会
地址:鹿城区百里西路工会大厦一楼温州市总工会职工服务中心
网址:
乐清市总工会职工互助保障服务窗口
地址:伯乐东路918号乐清市总工会职工服务中心
来源:温州工人
猜你喜欢
- 2025-10-21皇冠体育App下载_中国出手反制,荷兰慌了!急求谈判却仍坚称:别扯上美国
- 2025-10-21皇冠信用盘结算日是哪天_共青团中央书记处第一书记阿东一行到大连理工大学调研
- 2025-10-21怎么申请皇冠信用網代理_在华业务被一夜清空?韩国为菲律宾备上大礼,准备在南海强插一手
- 2025-10-20皇冠登3代理申请_小雷:或许拉爵的言论改变了更衣室 姆伯莫+库尼亚配得上曼联球衣
- 2025-10-20足球外围买球网站_莱奥时隔512天再现主场进球!米兰逆转佛罗伦萨背后的战术密码与故事
- 2025-10-20皇冠信用網登3出租_男子坚持所有开支AA制,妻子手术费不够还要打欠条?网友怒了!
- 2025-10-20皇冠信用网在线开户_皇马偷着乐!21岁帕斯无解传射斩尤文,7轮4球4助身价5500万
- 2025-10-19怎么注册皇冠信用網_阿森纳力压曼城,双红会前瞻:詹俊深度解析枪手的无解防守与进攻
- 2025-10-19皇冠信用盘怎么开账号_“情况开始失控”!美国务卿鲁比奥“夜不能寐”:有UFO出现在美国核设施上空,不是美国造的!“特朗普知道的也不多”
- 2025-10-19皇冠信用网登3出租_张本智和谈2比3不敌中国队:希望在明年的世界乒乓球锦标赛上复仇
- 2025-10-19皇冠信用网开户_美乌总统会晤细节:特朗普数次语气强硬,有时甚至有些情绪化
- 2025-10-19皇冠信用网会员如何注册_印尼买歼-10又生变,90亿美元预算缩水到16亿,或考虑买退役战机
网友评论