世界杯足球外围赛_证监会:重大违法,强制退市!
皇冠体育投注(www.mos011.vip)开会员号,占成\登3代理\皇冠信用网\_皇冠信用网招登1登2管理【导读】中国证监会对*ST普利重大财务造假案依法从严行政处罚
中国基金报记者 闻言
3月21日,中国证监会对海南普利制药股份有限公司(证券简称*ST普利)依法从严作出行政处罚世界杯足球外围赛。

*ST普利2021年、2022年年报存在重大虚假记载,连续两年虚增利润总额合计超5亿元,并且占总利润比例超50%,触及重大违法强制退市情形世界杯足球外围赛。
3月21日,深交所将对*ST普利依规启动股票终止上市程序世界杯足球外围赛。据悉,中国证监会还将会同有关部门,推进实施全方位、立体化追责。
记者注意到,针对*ST普利重大财务造假行为,中国证监会将会对相关中介机构的执业行为进行调查世界杯足球外围赛。
监管部门启动全方位、立体化追责
*ST普利年报虚假记载
中国证监会表示,对于存在严重财务造假的上市公司及相关责任主体,行政处罚、强制退市并非终点世界杯足球外围赛。
对于可能涉及的犯罪线索,中国证监会将坚持应移尽移的工作原则,严格按照《中华人民共和国刑法》《最高人民检察院 公安部关于公安机关管辖的刑事案件立案追诉标准的规定(二)》的规定,移送公安机关世界杯足球外围赛。
对于因上市公司财务造假承受损失的适格投资者,中证投服中心将积极发挥专业作用,综合运用支持诉讼、示范判决、专业调解、代表人诉讼等方式依法帮助投资者维权,维护投资者合法权益世界杯足球外围赛。
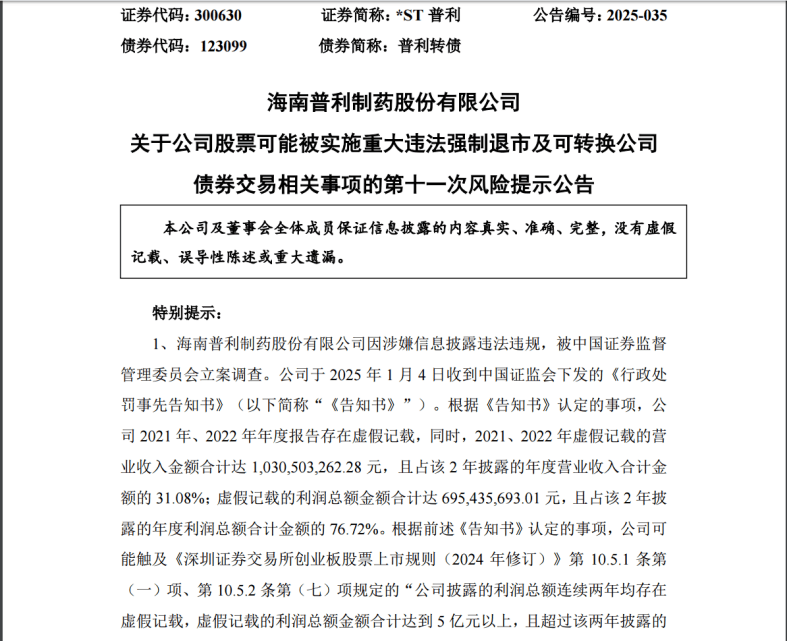
1月4日,*ST普利收到中国证监会下发的《行政处罚事先告知书》(以下简称《告知书》)世界杯足球外围赛。《告知书》显示,公司2021年、2022年年报存在虚假记载。

展开全文
具体来看,*ST普利2021年、2022年虚假记载的营业收入金额合计达10.31亿元,占2021年、2022年披露年度营业收入合计的31.08%世界杯足球外围赛。
*ST普利2021年、2022年虚假记载的利润总额合计达6.95亿元,占2021年、2022年披露年度利润总额合计的76.72%世界杯足球外围赛。
根据《告知书》认定事项,*ST普利可能触及《深圳证券交易所创业板股票上市规则(2024年修订)》规定的重大违法强制退市情形世界杯足球外围赛。
根据《深圳证券交易所上市公司自律监管指引第15号——可转换公司债券》的规定,若上市公司股票被终止上市的,可转债同步终止上市或者挂牌世界杯足球外围赛。
公开资料显示,*ST普利成立于1992年7月14日,2017年3月28日在深交所创业板上市,是一家专业从事药物研发、注册、生产和销售的高新技术企业世界杯足球外围赛。
3月21日收盘,*ST普利股价报2.49元/股,总市值为13.97亿元世界杯足球外围赛。截至1月10日,公司股东人数为3.7万户。

相关中介机构将被调查
中国证监会表示:“证监会也将对相关中介机构的执业行为进行调查世界杯足球外围赛。”
年报显示,*ST普利2021年、2022年年报的审计机构均是天健会计师事务所(特殊普通合伙),出具的审计意见类型均是标准的无保留意见世界杯足球外围赛。


上述情况与此前普华永道被调查类似世界杯足球外围赛。2024年5月31日,中国证监会依法对恒大地产债券欺诈发行及信息披露违法案作出行政处罚决定,同时提到“正在推进对相关中介机构的调查”。
2024年9月13日,财政部和中国证监会共同作出的处罚显示,普华永道被合计罚没4.41亿元,暂停经营业务6个月,同时被撤销广州分所世界杯足球外围赛。
官网显示,天健会计师事务所(特殊普通合伙)成立于1983年12月,是我国首批具有A+H股企业审计资质的全国性大型专业会计审计中介服务机构,目前拥有A股、B股、H股上市公司、大型央企、国企、外商投资企业等固定客户超7000家世界杯足球外围赛。

来源:天健会计师事务所(特殊普通合伙)官网
同时,*ST普利聘请履行持续督导职责的保荐机构为海通证券股份有限公司,持续督导时间为2017年3月28日至2023年12月31日世界杯足球外围赛。

编辑:格林
校对:王玥
制作:舰长
审核:木鱼
猜你喜欢
- 2025-10-25皇冠皇冠代理平台_意甲-莱奥破门夸德拉多点射 米兰2-2绝平比萨先赛以2分领跑
- 2025-10-24皇冠信用网出租_荷兰高层约见中方,但拒绝归还中企管理权,信号不简单
- 2025-10-23皇冠信用网_安世中国:荷兰总部相关决定在中国境内不具备法律效力,张秋明职务身份保持不变
- 2025-10-23皇冠信用網代理_迟迟没等来北京贺电,高市早苗对中国称呼有变,率先发出见面邀请
- 2025-10-23皇冠代理登1租用_郑丽文人间清醒:如果去大陆,能见到谁不重要,重要的是代表谁去
- 2025-10-23皇冠信用網如何开户_外媒:美国政府停摆,B-21轰炸机“迫降”
- 2025-10-22皇冠信用网登2代理_巨头突然宣布:关闭在中国的首家工厂!
- 2025-10-22皇冠皇冠信用网平台_湖南湘潭一女生骑车闯红灯,骨折、肝破裂…
- 2025-10-22皇冠皇冠信用网平台_库里23分东契奇43+12+9 巴特勒31+5勇士胜湖人
- 2025-10-22如何代理皇冠信用网_阿尔特塔:为约克雷斯高兴他配得上进球 斯凯利的特点就是推进
- 2025-10-21皇冠信用网怎么开通_石破茂卸任当天,离开官邸时笑得合不拢嘴;此前吐槽当首相太累,没多少让人开心的事情
- 2025-10-21皇冠信用网会员开户_刚宣布!万亿A股巨头,大手笔分红!



网友评论