皇冠体育开户_北京发布弹性退休相关文书示范文本
时间:2025-01-11 阅读:10162 评论:152
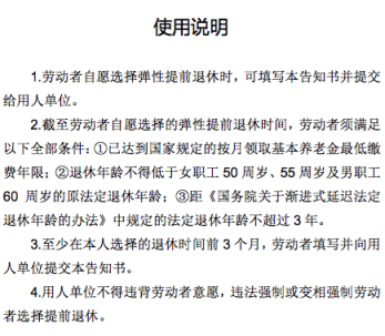
皇冠信用网代理注册Crown Sports(mos011.vip)提供皇冠_官方信用网线上直营平台,皇冠体育代理帐号申请、包含信用网会员注册1月10日,北京市人力资源和社会保障局发布《弹性提前退休告知书示范文本》《弹性延迟退休协议书示范文本》,这两个示范文本依据《中华人民共和国劳动合同法》《实施弹性退休制度暂行办法》等法律法规政策拟订,供劳动者和用人单位参考皇冠体育开户。该示范文本的推出,目的是从源头预防和减少劳动争议发生,优化北京市营商环境,助力弹性退休政策稳妥有序实施。
这两个示范文本主要就弹性提前退休和延迟退休须满足的前提条件、办理时限、注意事项等进行明确和规范皇冠体育开户。本次发布的两个示范文本也适用于签订电子劳动合同的情形,有需要的劳动者和用人单位可登录北京市人力资源和社会保障局官方网站()“公示公告”栏目查询下载示范文本。



展开全文


来源:北京日报客户端
记者:代丽丽
流程编辑:u070
猜你喜欢
- 2025-10-27皇冠信用網怎么租 _比美国大豆价格还高,巴西大豆涨价滞港,坐地涨价找错了对象,中国买家集体停购
- 2025-10-27皇冠信用網怎么租 _哈兰德94分钟绝杀!1.2亿身价背后藏着多少凌晨4点的训练录像?
- 2025-10-26皇冠信用网开通 _中美“舌战”吉隆坡,成果几何?
- 2025-10-26皇冠信用网开户 _起势了!阿莫林前33场英超未能取得过连胜,如今斩获三连胜
- 2025-10-26皇冠信用网注 _泽连斯基向欧洲喊话:来不及了,你们的“爱国者”先借我们
- 2025-10-26皇冠信用网会员申请 _受美制裁影响 哥伦比亚总统银行账户遭冻结
- 2025-10-25信用平台出租 _特朗普主动公布访华行程,并送上一份厚礼!中方的回应,只有9个字,瞬间轰动全球舆论
- 2025-10-25皇冠信用網怎么开账号_体操世锦赛:洪延明获男子鞍马冠军
- 2025-10-24皇冠信用盘怎么开户_辽宁省委常委、宣传部部长靳国卫任甘肃省委常委、省纪委书记
- 2025-10-24皇冠信用网注册网址_库里42+6+7戈登空砍50分 勇士加时擒掘金两连胜
- 2025-10-24皇冠信用网去哪里弄_泽连斯基:与俄罗斯进行任何形式领土交换都“不可接受”
- 2025-10-23信用网怎么开户_特朗普下劝降令,不给稀土就放金融核弹?新加坡总统喊话中国放弃自给自足



网友评论