皇冠信用网口出租_胖东来发布调整公告:珠宝黄金区域今起采取预约购买方式
皇冠信用网庄家(www.9990088.com)为您提供皇冠登录,皇冠盘代理、会员皇冠信用网代理开户、皇冠会员开户业务【大河财立方消息】1月3日,胖东来唯初珠宝有限公司发布调整公告皇冠信用网口出租。
胖东来珠宝黄金区域自2025年1月4日起采取预约购买方式皇冠信用网口出租。每日上午9点首批发放50个预约号,接待完首批顾客后,将根据现场情况不定时放号。
这是继1月1日起,购买胖东来珠宝首饰不再提供免费调换服务后,胖东来珠宝黄金区域又一次重大调整皇冠信用网口出租。
1月1日,胖东来发布2024年集团经营数据,其中,许昌店珠宝类全年销售额为15.46亿元皇冠信用网口出租。
1月4日10时,许昌日报记者在胖东来时代广场黄金珠宝区域看到,各柜台前都挤满了选购的顾客,黄金柜台前更是接踵摩肩皇冠信用网口出租。“早上第一批预约号不到10秒就没了。”一位顾客告诉记者,今天是周六,来胖东来选购黄金珠宝的顾客格外多。
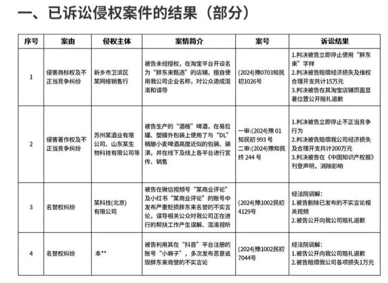
此外,1月3日深夜,胖东来商贸集团发布《胖东来关于侵权行为的处理公示》,包含四起已诉讼侵权案件及多个已取证拟起诉的侵权账号,其中一起案件的被告被判决赔偿胖东来经济损失及合理开支共计200万元皇冠信用网口出租。
展开全文
公示内容显示,目前网络和实体经营中出现大量利用胖东来名义的各种侵权行为,此类侵权是不尊重他人权益、违反社会秩序、法律秩序的表现,也会破坏公平竞争的市场环境、严重损害到顾客的消费安全和消费权益,导致社会资源的浪费,伤害社会诚信皇冠信用网口出租。这种因无知和法律意识淡薄,实施的侵权甚至是犯罪行为,不仅伤害他人、伤害社会、也伤害了自己。
胖东来表示,对于侵权行为坚决予以抵制,一经发现,会在第一时间进行取证,并通过法律途径追究其侵权责任皇冠信用网口出租。希望通过对侵权行为处理的公示,让大家知晓并注意甄别,启发和引导大家重视并了解侵权的危害,主动维护和尊重他人的知识产权及其他合法权益,共同监督、创造和维护真诚、公平、正义、文明、和谐的社会环境,保障和维护企业、消费者的合法权益,更好地推动法治建设的进步。
责编:李文玉 | 审校:陈筱娟 | 审核:李震 | 监审:万军伟
猜你喜欢
- 2025-10-21皇冠信用盘结算日是哪天_马奎尔:这可能是我最后一次为曼联在安菲尔德踢球,取胜非常重要
- 2025-10-20皇冠信用網账号_国家统计局:9月70城二手房售价环比均下降
- 2025-10-20皇冠信用网在线申请_杜兰特2年9000万美元续约火箭 生涯总薪水历史第1
- 2025-10-20皇冠信用網登3出租_特朗普调侃泽连斯基:我知道你不喜欢俄美白令海峡隧道的提议
- 2025-10-19皇冠信用网登3出租_南京球迷哭了!苏超黑马泰州队奇迹逆转,点球大战淘汰南京队!
- 2025-10-18皇冠信用网注册开户_顺德一女子指在健身房洗澡遭教练偷看,事主:已起诉,将开庭
- 2025-10-18皇冠信用开号_每克净赚550元,青岛大爷出手2千克黄金,赚麻了!
- 2025-10-18皇冠信用网代理出租_55岁西安交大教授携妻创业,冲刺IPO,估值超26亿元!两年半亏了4亿元,尚无产品上市,公司现金储备仅剩1.07亿元
- 2025-10-18皇冠信用網押金多少_给手机充电用错插座,女子在拉斯维加斯退房时被收224美元
- 2025-10-16皇冠信用网登2代理_国米与水晶宫的冬窗交易:格伊与比塞克的互换可能性解析
- 2025-10-15皇冠信用網会员_四川一高速上熊猫图案装置被指“鬼畜”,高速方回应:没那么抽象,已上报情况
- 2025-10-15皇冠信用盘代理流程_美财长通知中国,美方可以取消对华新关税,但是有一个前提条件
网友评论