皇冠信用网开户_深圳两旧改项目被指“停滞多年、原封不动”?官方透露最新进度
皇冠体育比分www.hga130.com)-会员开户_登3代理,皇冠信用网/—开会员账号—皇冠信用网招登1登2登3足球皇冠信用网代理出租,近日,奥一新闻记者注意到,有市民于人民网“领导留言板”反映沙塘布与吉厦两旧改项目荒废,望有关部门推动项目建设;对此,龙岗区城市更新和土地整备局进行回复表示, 沙塘布中南片区项目(二期)正在进行规划调整,吉厦社区城市更新单元正开展盘活处置,该局将在城市更新进程中继续依法依规开展工作皇冠信用网开户。一起来关注详情。
市民反映
沙塘布片区及吉厦片区旧改项目停滞
望有关部门推动项目建设落地
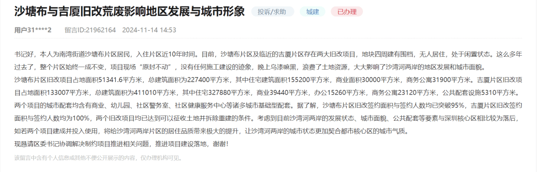
11月14日,一位自称入住南湾街道沙塘布片区近10年的居民通过人民网“领导留言板”留言反映称,目前,沙塘布片区及临近的吉厦片区存在两大旧改项目,地块四周虽建有围档,却处于闲置状态皇冠信用网开户。 多年以来,“项目现场‘原封不动’,没有任何施工建设的迹象”“大大影响了沙湾河两岸的地区发展和城市面貌”,望有关部门协调解决制约项目推进相关问题,推动项目建设落地。

图源:人民网“领导留言板”
官方回应
沙塘布中南片区项目(二期)在规划调整中
吉厦社区城市更新单元正开展盘活处置
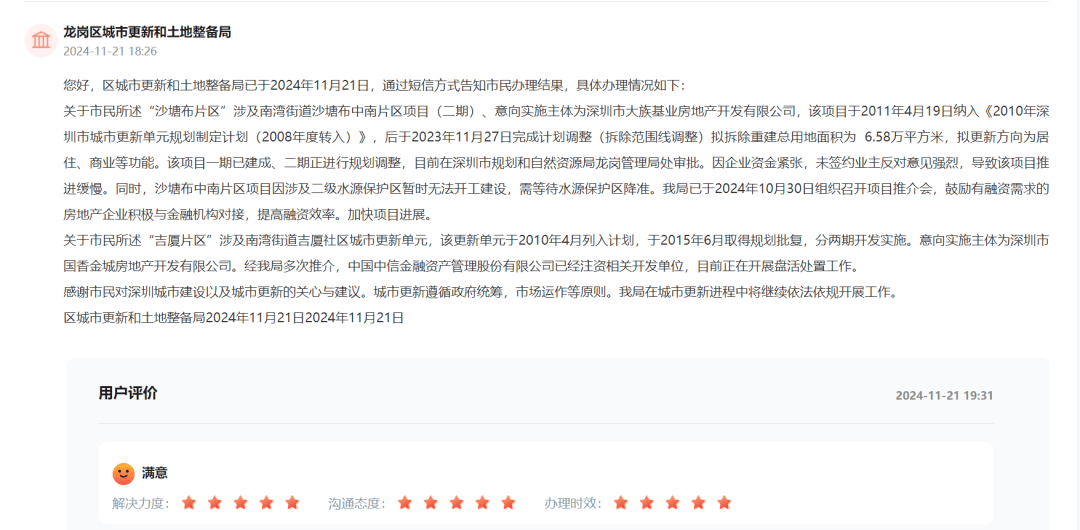
11月21日, 龙岗区城市更新和土地整备局对该市民留言进行回复称, 沙塘布中南片区项目(二期)正在进行规划调整,吉厦社区城市更新单元正开展盘活处置皇冠信用网开户。接下来,该局将在城市更新进程中继续依法依规开展工作。
☛ 沙塘布片区
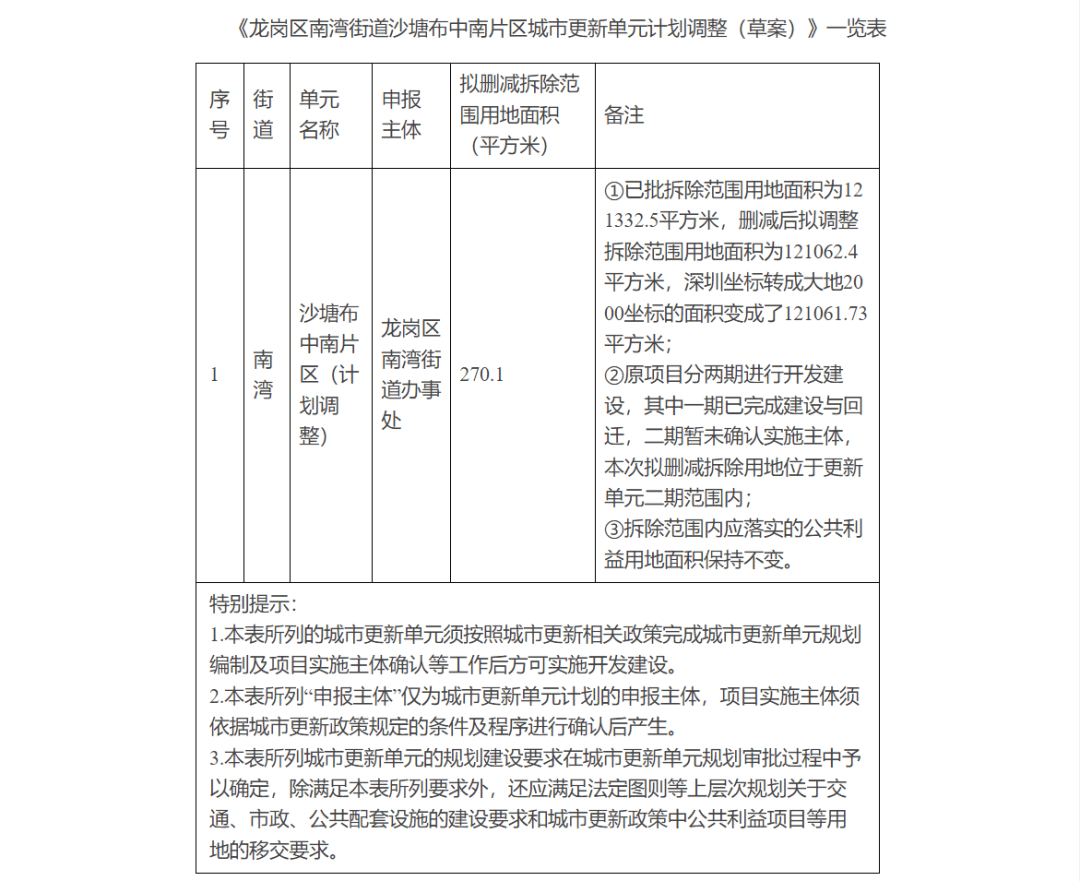
关于市民所述“沙塘布片区”涉及 南湾街道沙塘布中南片区项目(二期)、意向实施主体为 深圳市大族基业房地产开发有限公司,该项目于 2011年4月19日纳入《2010年深圳市城市更新单元规划制定计划(2008年度转入)》,后于 2023年11月27日完成计划调整(拆除范围线调整)拟拆除重建总用地面积为 6.58万平方米,拟更新方向为居住、商业等功能皇冠信用网开户。 该项目一期已建成、二期正进行规划调整,目前在深圳市规划和自然资源局龙岗管理局处审批。
展开全文
因企业资金紧张,未签约业主反对意见强烈,导致该项目推进缓慢皇冠信用网开户。同时,沙塘布中南片区项目因涉及二级水源保护区暂时无法开工建设,需等待水源保护区降准。该局已于 2024年10月30日组织召开项目推介会,鼓励有融资需求的房地产企业积极与金融机构对接,提高融资效率,加快项目进展。
☛ 吉厦片区
关于市民所述“吉厦片区”涉及 南湾街道吉厦社区城市更新单元,该更新单元于 2010年4月列入计划,于 2015年6月取得规划批复,分两期开发实施皇冠信用网开户。意向实施主体为 深圳市国香金城房地产开发有限公司。经该局多次推介,中国中信金融资产管理股份有限公司已经注资相关开发单位, 目前正在开展盘活处置工作。

图源:人民网“领导留言板”
值得一提的是,留言市民在后续用户评价中,对官方回复给出“五星好评”皇冠信用网开户。
沙塘布中南片区城市更新单元计划调整
吉厦社区城市更新单元被列入
《2014年深圳市城市更新单元计划第一批计划》(草案)


图源:深圳市龙岗区城市更新和土地整备局官网
据龙岗政府在线信息, 龙岗区南湾街道吉厦社区属于“村改居”社区,位于南湾街道东部片区,龙岗大道与丹沙路交汇处,东邻厦村,南邻沙塘布,西邻南岭村与丹竹头,北至龙岗大道皇冠信用网开户。辖区面积约 2.2平方公里,常住人口 21519人。

图源:深圳市规划和自然资源局官网
采写:奥一新闻记者 任贺
编辑:任贺
部分内容来源:人民网“领导留言板”、深圳政府在线、深圳市龙岗区城市更新和土地整备局官网
猜你喜欢
- 2025-10-26皇冠信用网足球代理 _台专家:9艘航母也拿不下台湾!鲁比奥叫嚣不会弃台,特朗普表态
- 2025-10-26体育皇冠信用网 _曼联逆袭!4-2战胜布莱顿,反超利物浦重返前四!
- 2025-10-25皇冠信用盘需要押金吗 _阵风六级!北京将开启“风冷模式”,气温将低至0℃,下周还有雨
- 2025-10-25皇冠信用网如何申请 _为黑恶势力撑腰站台,充当“保护伞”!九江市公安局原副局长江任发被“双开”
- 2025-10-25皇冠皇冠信用網平台_保级战的决战:武汉三镇意外失利,邓卓翔坦承全力以赴
- 2025-10-25皇冠登3代理申请_印度通告全球,配合中国战略,绝不将稀土给美国,莫迪为何态度急转?美国印太战略恐破产
- 2025-10-25皇冠信用網_赵长鹏回应获特朗普赦免:尽力帮美国成为“全球加密货币之都”
- 2025-10-24皇冠信用盘会员注册网址_国务院:免去韩占武职务
- 2025-10-24皇冠信用網申请条件_圣西罗迎首尾对决!AC米兰伤员归位剑指三分,比萨保级生死战能否爆冷?
- 2025-10-24皇冠信用网怎么申请_网红偷逃税被追缴罚款2300万,何来硬气叫嚣?
- 2025-10-23外围买球app十大平台_两岸有望和平统一!当选不到24小时,郑丽文请求来北京面谈,赖清德朱立伦都没想到,信号特殊
- 2025-10-23如何申请皇冠信用網会员_多名司机报案!上海警方统一抓捕:李某、张某等17人被刑拘!



网友评论